


本文網址:http://www.auto-coding.com/news/info2360.html
相關推薦
- 2026-02-02烏海市污水資源化利用與綜合調蓄提升工程--招標代理服務招標公告
- 2026-02-02烏海市海勃灣城市供水有限公司電腦、打印機及耗材采購項目詢比價公告
- 2026-01-312026年烏海市水務投資有限責任公司債權債務清查采購計劃
- 2026-01-29烏海市海勃灣城市供水有限公司財務年終審計服務采購項目詢比價公告
- 2026-01-27烏海市海勃灣城市供水有限公司 電腦、打印機及耗材采購項目【采購計劃】
- 2026-01-27烏海市熱力有限責任公司資產運營服務直接采購【網上競價】招標公告
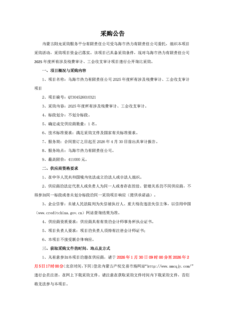
- 2026-01-27烏海市熱力有限責任公司2025年度所有涉及稅費審計、工會收支審計項目【招標計劃】
- 2026-01-27烏海市熱力有限責任公司公眾號代運營及市級以上媒體外宣項目競價采購公告
- 2026-01-27烏海市熱力有限責任公司制作宣傳小視頻項目服務向第三方采購項目競價采購公告
- 2026-01-26烏海市熱力有限責任公司報表審計采購項目中標結果公告
友情鏈接: 服務宗旨:以“客戶滿意”為中心經營理念:以人為本 團結務實 實業(yè)城投 服務社會
地址:內蒙古烏海市海勃灣區(qū)110國道1090公里處(原兒童福利院院內) 電話:0473-2881887
Copyright ? 2019 烏海市城市建設投資集團有限責任公司 All Rights Reserved. 蒙ICP備17000474號-1


